HI5030 Systems Analysis and Design Report
You have been provided a list of case studies that your group should select one of them. You can find this in the Group assignment case studies.pdf. In this Assignment, your group will focus on identifying inefficiencies in one of these. business;s existing processes and designing an information system to optimize these processes. The goal is to create a system that improves operational efficiency, reduces costs, or enhances service delivery.
1. Group Formation:
- Form groups of 4 students.
- Assign roles: Project Manager, Business Analyst, System Architect, Data Modeler, and (if needed) Prototype Developer.
2. Task 1: Business Process Analysis and Requirements Gathering:
- Business Analyst: Identify a business with operational inefficiencies and conduct research to gather system requirements.
- Project Manager: Oversee the research process, ensuring that all relevant stakeholders are interviewed, and all necessary data is gathered.
- Deliverable:
o Introduction to the selected project and system description
o Objectives of project
o Requirement specification (functional and non-functional) and constraints
o Description of the proposed system
o Logical model design
- Data flow diagrams - Context diagram
- Data flow diagrams - Diagram 0/Diagram [Diagram 1 is optional]
- Data dictionary for all the data stores in level 0 DFD and any 3 selected dataflows of your choice.
You should identify at least 3 inefficiencies and gather 4 requirements.
3. Task 2: Process Modelling and System Design:
- System Architect: Design process models (e.g., Data Flow Diagrams, Use Case Diagrams) based on the requirements gathered.
- Data Modeler: Develop data models (e.g., Entity-Relationship Diagrams) to represent the data flow and storage needs of the system.
- Deliverable: process models, data models, and an initial system architecture.
o Object Oriented Modelling Use a suitable UML diagramming software such as Visual Paradigm (community edition) or Lucid charts to model the following diagrams of your selected project. Hand-drawn diagrams or diagrams developed using office suits are not accepted. Based on your project requirements, you may include the entire model in one diagram or subdivide the model into several subsystem diagrams.
- Use case diagrams
- Activity diagrams – select at least 2 main use cases from your project and develop activity diagrams
- Class diagram
- System sequence diagrams - select at least 2 main use cases from your project and develop system sequence diagrams
o User Interface Design an overall user interface consisting of screens, commands, controls, and features to enable users to use the system. Choose at least 4 main functionalities of your project to develop user interfaces. Your design should demonstrate how data will be input to the system? That includes the physical layout for input, the input design and procedures, and how data will be output from the system. Use suitable wireframing software such as Lucid Charts online wireframe tool, Balsamiq Wireframes, or figma.com to design your interfaces.
4. Task 3: System Architecture and Prototyping:
- System Architect: Finalize the system architecture, detailing how different components of the system interact.
- Prototype Developer: Create a basic prototype or mock-up of the system, focusing on key interfaces and functionalities.
- Deliverable: The finalized system architecture, prototype screenshots, and design documentation.
o At least one screenshot for each requirement identified.
Healthcare providers are held to a higher level than all other types of organizations when it comes to providing efficient services in health. This entails preventing online data and appropriately offering experiences that will be important for all stakeholders of the system. It is crucial to determine whether the healthcare organization's system or web portal is promoting or undermining the particular organization in question. Furthermore, it goes without saying that security is crucial for healthcare businesses. Data security is regarded as a critical component of the healthcare sector in order to protect patient privacy and ensure compliance with numerous regulations, such as those required by the Health Insurance Portability and Accountability Act or HIPAA (Bakar, Ramli and Hassan 2019).
By providing an integrated platform for patients, doctors, and administrators, the Hospital Appointment and Patient Management System addresses all necessary issues and requirements of the health service provider organization. With several security features in place, the system protects further sensitive data while guaranteeing strong administration by putting usability and data security first.
The primary objectives of this project are:
1. Automating Routine Tasks:
1. Minimize manual intervention in appointment scheduling, patient registration, and overall process of record management.
2. To reduce factors like time-overlapping issues, unavailability hassles and so on in scheduling.
3. To reduce manual errors in management and make the system more efficient
2. Enhancing Data Security:
1. Enhance data security using various protection methods to secure sensitive data and access control.
3. Facilitating User Engagement:
1. To create a system that shall be responsive in nature so that it can be accessed and used on all devices.
4. Compliance with Healthcare Regulations:
1. The system must comply by various crucial HIPAA and GDPR guidelines.
Identifying Issues
1. Overlapping Appointment Scheduling:
o Overlapping Bookings:
1. Manually handled scheduled appointments can cause various issues due to appointment overlapping.
2. This can lead to the organization with loss of reputation, patient dissatisfaction, and health issues as well.
o Lack of Real-Time Updates:
1. In traditional systems, the doctors’ availability are often not updated in real-time that can lead to false bookings.
2. Moreover, patients and doctors are often not informed on-time for upcoming appointments and or cancellations.
o Error-Prone Manual Entries:
1. Human errors in manual data entry exacerbate the issue of incorrect scheduling.
2. Weak Data Security:
o Unsecured Storage:
1. Patient data is often stored in unencrypted formats, making it vulnerable to unauthorized access.
o Limited Access Controls:
1. Lack of proper user authentication or role-based permissions increases the risk of internal data breaches.
o No Data Integrity Checks:
1. There are no automated checks to ensure that data is consistent and tamper-free.
o Absence of Security Features:
1. No advanced security measures are in place that can protect users’ sensitive data like credentials, health records and more.
3. Inefficient Record Retrieval:
o Poor Data Indexing:
1. The data stored in the system are not indexed correctly, making it difficult to locate specific patient data.
o High Risk of Errors:
1. Misplacement of files or incorrect data entry increases the likelihood of retrieval errors.
o No Real-Time Access:
1. Doctors and staff cannot access patient records remotely or in real-time, which delays critical decision-making.
4. Communication Gaps:
o Delayed Notifications:
1. Patients and doctors are not promptly notified about appointment changes, cancellations, or follow-ups.
2. Manually handling communications via telephone calls may often result in missing out.
o Lack of Centralized Communication:
1. Different departments operate in silos, leading to missed or miscommunicated information.
5. Scalability Issues:
o Inability to Handle Large Volumes:
1. As patient numbers grow, the system struggles to manage data and scheduling effectively.
o Limited Customization Options:
1. The existing setup does not accommodate hospital-specific workflows or requirements.
The report for MBA Assignment Expert is majorly focusing on design documentation. In case of initiating the design report, it is primarily necessary to list all the features for the system. This section will highlight the Functional and Non-functional requirements of the system.
Functional Requirements
.png)
Non-functional Requirements
The non-functional requirements focus on the system’s performance, reliability, and usability. The necessary non-functional requirements for this system are as follows:
.png)
Constraints
1. Technical Constraints:
o The system must be developed using a PHP backend with MySQL database integration (Sotnik, Manakov and Lyashenko 2023).
o This will ensure that the system is compatible with existing hospital IT infrastructure.
2. Budget Constraints:
o The project has a fixed budget that limits the scope for advanced features.
3. Regulatory Constraints:
o Must comply with HIPAA (Health Insurance Portability and Accountability Act) and GDPR for data privacy (Snyder 2019).
4. Time Constraints:
o The system must be delivered within a 6-month timeline to meet operational deadlines.
5. User Constraints:
o The system must be operable by users with minimal technical expertise.
6. Scalability Constraints:
o Initially, the system will be deployed onto a single hospital premise.
o At a later point of time, the system will be needed to be deployed onto a server such that multiple hospital branches can gain access.
This section will propose a set of features and integration details that will suit the requirements of the organization and address all the necessary issues that were considered a hindrance in fluent functioning of the system. The system will possess of features that provide operations like Patient registration, appointment scheduling, and medical record administration are all automated by the planned Hospital Appointment and Patient Administration System. This proposed system is meant to offer administrators, doctors, and also the patients with advanced and secured role-based access, guaranteeing safe data management as well as customized access to system functions.
Some examples of security techniques that are to be used in this system include encryption, CAPTCHA, and OTP verification (APRIANSYAH 2022). The system will also be sending out automatic appointment reminders, hence providing real-time updates on doctor availability. Doctors will also be able to update and access patients' health records and documents. Additionally, the system has audit records, which guarantee responsibility and adherence to regulations.
Data Flow Diagrams (DFDs)
1. Context Diagram
2. Data Flow Diagram - Level 0

Data Dictionary
Data Storages
Dataflow Descriptions
Data Modelling

ERD Explanation
1. Patient ↔ Appointment:
1. A patient can book multiple appointments, and each appointment is associated with a specific patient.
2. Doctor ↔ Appointment:
1. A doctor can manage multiple appointments, and each appointment involves one doctor.
3. Patient ↔ MedicalRecord:
1. Each patient can have multiple medical records, but each record belongs to a specific patient.
4. Doctor ↔ MedicalRecord:
1. Each medical record is created by a specific doctor for a patient.
5. Patient ↔ AuditLog:
1. Both patients and doctors will have actions logged in the audit system for accountability and security.
6. Doctor ↔ AuditLog:
1. Doctors' actions are also logged for security and auditing purposes.
Use Case Diagram

.png)
.png)
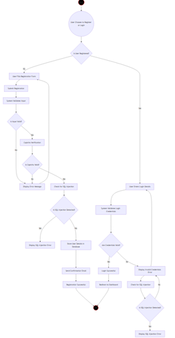
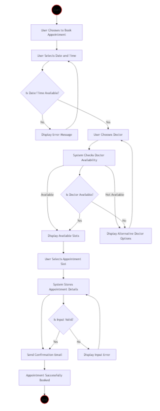
Activity Diagrams
Activity Diagram for User Registration

Activity Diagram for Booking and Scheduling Appointment

Sequence Diagrams
Register/Log in (UC1) - System Sequence Diagram

Book Appointment (UC2) - System Sequence Diagram

Interface Design
User Registration and Login Screens
Appointment Booking Screen
A modular approach provides the foundation of the Hospital Appointment and Patient Management System's system design.
This helps to guarantee scalability and maintainability of the system, hence the system architecture design is a necessity:
1. Frontend (User Interface):
1. Patient, Doctor, and Admin interact through a web-based interface for registration, appointment booking, and record management.
2. Backend (Application Layer):
1. The backend handles business logic, including user authentication, appointment scheduling, and medical records management.
3. Database Layer:
1. A relational database stores patient details, appointment schedules, medical records, and audit logs (Sharma and Nelson 2017).
4. Security Layer:
1. Incorporates CAPTCHA, SQL injection prevention, and two-factor authentication for user access.
5. Notification Service:
1. Sends email confirmations and reminders for appointments.
The selection of development technology and the above system architecture for this project has been impacted by several considerations. Lastly, with a strong focus on resolving security concerns, HTML, CSS, JavaScript, jQuery, Bootstrap, PHP, and MySQL were selected for this Healthcare Firewall project in light of the deployment of a web-based firewall system. These methods and technologies were chosen with attention to ensure the development of a robust and secure system to protect private medical information.
Abikoye, O.C., Abubakar, A., Dokoro, A.H., Akande, O.N. and Kayode, A.A., 2020. A novel technique to prevent SQL injection and cross-site scripting attacks using Knuth-Morris-Pratt string match algorithm. EURASIP Journal on Information Security, 2020, pp.1-14.
APRIANSYAH, Y., 2022. Implementation of One Time Password (OTP) for Login Security on Web-Based Systems (Doctoral dissertation, University of Technology Yogyakarta).
Bakar, N.A.A., Ramli, W.M.W. and Hassan, N.H., 2019. The internet of things in healthcare: an overview, challenges and model plan for security risks management process. Indonesian Journal of Electrical Engineering and Computer Science (IJEECS), 15(1), pp.414-420.
Sharma, H.K. and Nelson, M.S., 2017. Explain plan and SQL trace the two approaches for RDBMS tuning. Database Systems Journal, 8(1), pp.31-39.
Snyder, H., 2019. Literature review as a research methodology: An overview and guidelines. Journal of business research, 104, pp.333-339.
Sotnik, S., Manakov, V. and Lyashenko, V., 2023. Overview: PHP and MySQL features for creating modern web projects.